![]() |
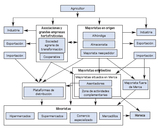
Buenos días y feliz año a todos. Al hilo de otro tema donde se comentaban cosas de la distribución de vinos, me he animado a abrir este otro para comentar qué futuro vemos a la distribución tradicional de vinos. Como tengo varias ideas y un poco desordenadas, voy a lanzar una serie de comentarios o líneas de pensamiento para introducir el tema y ver por dónde nos lleva la conversación. - El futuro de la distribución a medio/largo plazo creo que va a sufrir un fuerte cambio a medida que el cliente final se va modernizando y la logística se va depurando: en vinos de bajo precio los distribuidores ya nos vamos asfixiando: la presión del precio cada vez es mayor y los márgenes más pequeños. Creo que se va acercandoel momento en que ese tipo... |

Mirlo Blanco 2014. Bodegas Valquejigoso Chablis Grand Cru Les Preuses 2017. Nathalie el Gilles Frèvre La Causa Pais 2016. La Causa de Itata Terrum 2016. Can Axartell El...

Francisco Maruhenda entregó anoche los galardones Gastro&Cia del diario La Razón. La empresa valenciana repartirá esta Navidad más de 950.000 lotes con productos navideños de...

¿Qué tienen en común los ganaderos, los agricultores y las grandes/pequeñas cadenas de distribución?

Las zonas del mundo con viña, en color verde, son pequeñas manchas sobre un fondo amarillo inmenso, que representa el resto del mundo. También que distribuye los países en dos...
Utilizamos cookies propias y de terceros con finalidades analíticas y para mostrarte publicidad relacionada con tus preferencias a partir de tus hábitos de navegación y tu perfil. Puedes configurar o rechazar las cookies haciendo click en “Personalizar”. También puedes aceptar todas las cookies pulsando el botón “Aceptar”. Para más información puedes visitar nuestra Ver política de cookies.